联系电话:15957362227、13429417081
返回列表 根据证券法的规定公司是否收到过监察委的立案调查的通知是认定相关信披是否涉及未及时披露的核心,假如存在未及时披露情形,暂定凡是2025年11月10日收盘持有的投资者或可申请民事赔偿,具体依据还需根据后续公告确认。
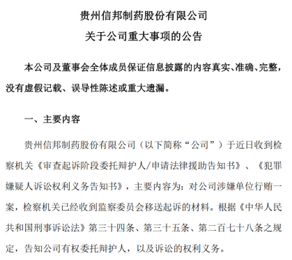
12月10日晚间,信邦制药一则“公司涉嫌单位行贿一案,检察机关已经收到监察委员会移送起诉的材料”的公告,直接让公司两天收跌近20%,而在12月10日当天公司股价却是涨停。特别是公告中提及对品牌声誉、业务拓展及未来发展可能会产生一定的不利影响的描述极大打击了股民的投资信心。

(来源:信邦制药公告)
查阅历史公告,信邦制药从未披露过公司因涉嫌刑事犯罪被立案调查,但是根据《证券法》第八十条,公司涉嫌犯罪被依法立案调查属于重大事件,应当立即公告。现如今直接披露被移送审查起诉的公告相关信披和风险提示是否存在未及时披露情形呢?
类案角度,豪尔赛曾因未及时披露涉嫌单位行贿罪被监察机关立案调查收到过证监局警示函。

(来源:豪尔赛公告)
早在3月4日,公司曾披露过贵州省开阳县人民法院立案受理科开医药单位行贿的通知。不过,公告中并未透露安怀略被立案的消息。同时,该份公告也并未提及子公司涉及立案的时间点,对于该事项的影响公司表示:预计本次诉讼事项不会对公司本期及期后利润产生重大不利影响。从子公司被法院立案到母公司被审查起诉整个时间轴上公司未披露任何进展信息。
上海古北律师事务所专业证券索赔律师娄霄云指出,对于前董事长、实控人之一被立案事项的风险披露信邦制药严重存在滞后,对于整个事件对于公司经营的影响公司风险提示明显不足,由于二位实控人系父母关系,公司前期不知情的解释值得推敲。但是根据证券法的规定公司是否收到过监察委的立案调查的通知是认定相关信披是否涉及未及时披露的核心,假如存在未及时披露情形,暂定凡是2025年11月10日收盘持有的投资者或可申请民事赔偿,具体依据还需根据后续公告确认。
根据《上市公司信息披露管理办法》中“公司的控股股东、实际控制人、董事、高级管理人员涉嫌严重违纪违法或者职务犯罪被纪检监察机关采取留置措施且影响其履行职责”的规定,实控人被批捕或者留置属于法定需披露的重大事件,但是要具备“影响其履行职责”的要求。
早在2022年4月,信邦制药公告安怀略因个人原因申请辞去第八届董事会董事长、董事、董事会战略委员会召集人、薪酬与考核委员会委员职务。辞去上述职务后,安怀略将担任信邦制药顾问,不再担任董事、监事、高级管理人员。由于并未在公司担任任何董监高职务,那么也就不存在影响其履职的情形。
在实控人认定上,2024年年报前公司披露安吉和安怀略构成一致行动人是公司控股股东。

(来源:信邦制药2024年度报告)
但是到2025年半年报公司披露的实际控制人仅为安吉,但是在控股股东或实际控制人变更情况一栏公司披露的却是未发生变更,这种细微的措辞变化是公司有意规避什么重大信息吗?

(来源:信邦制药2025年半年度报告)
等待后续信息披露或者监管明确。
一、投资差额损失,大部分法院普遍支持移动加权平均法。
二、佣金(按照投资者差额损失*万分之三到五),印花税(按照投资差额损失*千分之一)
参加索赔的投资者需准备下列材料:
1、在首页搜索界面搜查“ys114”,按照要求完成打印。
2、身份证正反面复印件;
3、加盖证券公司营业部印章的证券账户查询确认单、单只股票纸质版对账单(交易频繁的投资者请同时准备电子版对账单EXCEL格式)。投资者如果通过多个证券账户或通过信用账户在征集时间段内买卖过股票的,需打印所有账户单只股票的交易记录。
提示:直接向律所委托,本平台只负责宣传推广,委托纠纷于本平台无关。